Murray 621450x79E - B&S/ 21" Single Stage Snow Thrower (2001) (Spirit) Auger Housing Ersatzteile
Auger Housing 621450x79E - B&S/Murray 21" Single Stage Snow Thrower (2001) (Spirit)

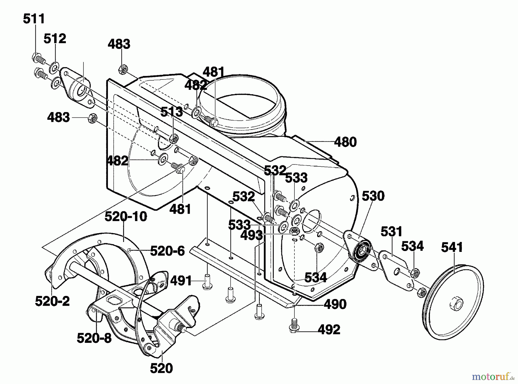
Hier finden Sie die Ersatzteilzeichnung für Murray Schneefräsen 621450x79E - B&S/Murray 21" Single Stage Snow Thrower (2001) (Spirit) Auger Housing. Wählen Sie das benötigte Ersatzteil aus der Ersatzteilliste Ihres Murray Gerätes aus und bestellen Sie einfach online. Viele Murray Ersatzteile halten wir ständig in unserem Lager für Sie bereit.


Qualitätsmanagement
Informieren Sie uns, wenn Sie einen Fehler gefunden haben.

