Einstellungen Computer

Toro 57300 (8-32) - 8-32 Front Engine Rider, 1984 (4000001-4999999) ELECTRICAL DIAGRAM Ersatzteile

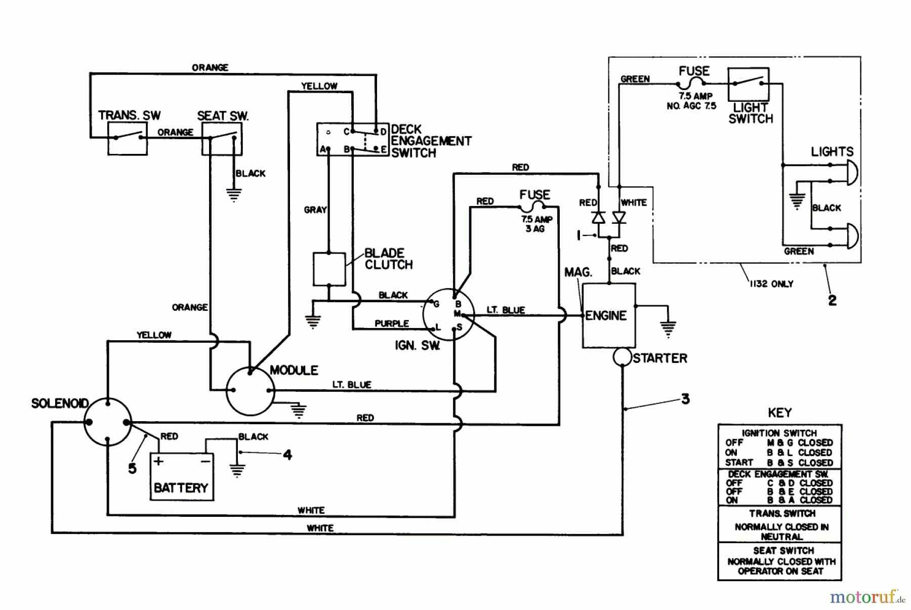
ELECTRICAL DIAGRAM 57300 (8-32) - Toro 8-32 Front Engine Rider, 1984 (4000001-4999999)

 Toro Neu Mowers, Lawn & Garden Tractor Seite 1 57300 (8-32) - Toro 8-32 Front Engine Rider, 1984 (4000001-4999999) ELECTRICAL DIAGRAM

Hier finden Sie die Ersatzteilzeichnung für Toro Neu Mowers, Lawn & Garden Tractor Seite 1 57300 (8-32) - Toro 8-32 Front Engine Rider, 1984 (4000001-4999999) ELECTRICAL DIAGRAM. Wählen Sie das benötigte Ersatzteil aus der Ersatzteilliste Ihres Toro Gerätes aus und bestellen Sie einfach online. Viele Toro Ersatzteile halten wir ständig in unserem Lager für Sie bereit.

Rasen
Bankeinzug, MasterCard, Visa, American Express, PayPal, Nachnahme, Vorauskasse, Sofortüberweisung
Datenschutzerklärung Impressum
Qualitätsmanagement
Informieren Sie uns, wenn Sie einen Fehler gefunden haben.