Echo CS-4500 - Chainsaw Engine, Crankcase Ersatzteile
Engine, Crankcase CS-4500 - Echo Chainsaw

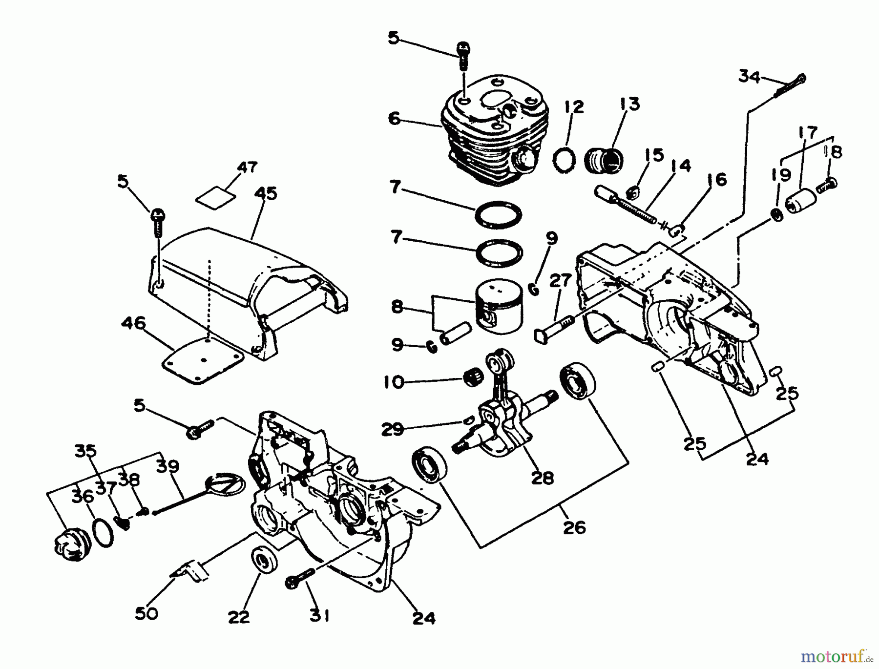
Hier finden Sie die Ersatzteilzeichnung für Echo Sägen, Kettensägen CS-4500 - Echo Chainsaw Engine, Crankcase. Wählen Sie das benötigte Ersatzteil aus der Ersatzteilliste Ihres Echo Gerätes aus und bestellen Sie einfach online. Viele Echo Ersatzteile halten wir ständig in unserem Lager für Sie bereit.
Häufig benötigte Echo CS-4500 - Chainsaw Engine, Crankcase Ersatzteile


Qualitätsmanagement
Informieren Sie uns, wenn Sie einen Fehler gefunden haben.






